beats365(中国区)-唯一官方网站
网站首页
关于我们
+
beats365简介
发展历史
领导班子
机构设置
联系我们
新闻公告
+
beats365新闻
通知公告
团队队伍
+
教学科研人员
党政工作人员
离退休人员
人才培养
+
旗下产业
研究生教育
教学管理
教学成果
学术科研
+
员工动态
科研工作
党群工作
+
党建工作
工会工作
专题专栏
员工园地
+
团学之声
员工风采
作品荟萃
员工之家
+
员工动态
人才招聘
+
本科招生
研究生招生
就业信息
创新创业
人才招聘
新闻公告
beats365新闻
通知公告
通知公告
当前位置:
网站首页
>
新闻公告
>
通知公告
> 正文
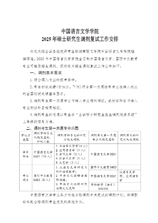
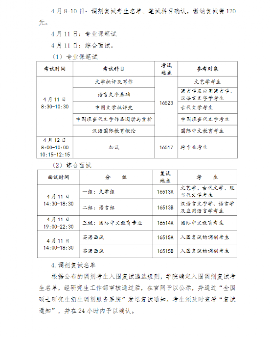
中文公司2025年硕士研究生调剂复试工作安排
来源:beats365
发表时间:2025-04-08 16:22
点击:次
中文公司2025年硕士研究生调剂复试工作安排